【高清无水印】林允绝美手机壁纸合集(22张)
2026-01-20 08:24:13
C1科目三考试全流程详解
想考C1驾照的宝子们看过来!科目三考试全流程重点都在这啦!

考试项目主要有五项:模拟夜间灯光操作、起步和靠边停车、各类转向与变道操作、通过复杂路段、直线行驶和加减档。

考试步骤方面,上车先交身份证,听到指令再开始。绕车检查别忘记,逆时针按按钮。上车调好后视镜和座椅,系安全带启动车辆。

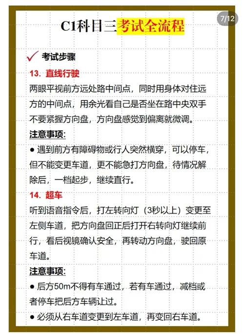
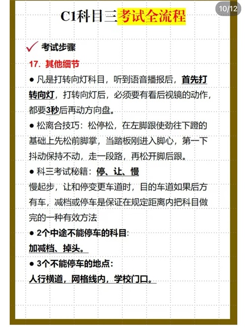
灯光模拟要听清指令,不同场景对应不同灯光操作,结束后关闭所有灯光。起步步骤多,转向灯、鸣笛等一个不能少。行驶中变更车道、通过路口等都有规范操作和注意事项,比如打灯3秒后再动方向盘,注意观察路况和交通标志。直线行驶、超车、加减档也都有各自要点,靠边停车时要注意距离边线30cm的标准。

另外,打转向灯后要看后视镜,松离合有技巧,牢记“停、让、慢”秘籍。还有一些中途不能停车的科目和地点,都要格外注意!祝大家都能顺利通过科目三考试!








2026-01-20 08:24:13
2026-01-20 08:21:59
2026-01-20 08:19:44
2026-01-20 08:17:30
2026-01-19 23:58:15
2026-01-19 23:56:00
2026-01-19 23:53:46
2026-01-19 23:51:32
2026-01-19 23:49:17
2026-01-19 23:47:03
2026-01-19 23:44:49
2026-01-19 23:42:34
2026-01-19 23:40:20
2026-01-19 23:38:06
2026-01-19 09:03:38
2026-01-19 09:01:24
2026-01-19 08:59:09
2026-01-19 08:56:55
2026-01-19 08:54:41
2026-01-19 08:52:27