以高质量混改推动改革 打造国际化矿业集团——洛钼集团 (上)
2025-10-16 05:34:27
南亚渐成中国游客热门目的地:安全赤字凸显,旅行面临系统性风险
近年来,南亚地区以其丰富的历史文化、壮丽的自然风光和独特的美食吸引了大量中国游客。
比如,拥有泰姬陵等世界著名景点的印度,以其充满异域风情的传统市场和寺庙著称。游客可以从中感受到浓厚的宗教氛围和独特的文化体验。而被誉为“印度洋上的珍珠”的斯里兰卡也是热门旅行胜地。该国以美丽的海滩、古老的城堡和丰富的野生动物资源吸引了国内外游客。
在游客规模方面,中印边境紧张关系之前,印度每年向中国公民发放约20万张签证;据尼泊尔旅游局统计数据显示,共有超过10万名中国游客在2024年到访尼泊尔;2024年,中国与巴基斯坦唯一陆路口岸红其拉甫口岸共验放出入境人员6万多人次,创下历史新高;2024年1月至11月,斯里兰卡的国际游客访问量达180万人次,同比增长超38%,而2024年第一季度中国游客强劲回归,达到近4万人次,约为2023年同期规模的7倍。
南亚与中国虽然文化不同,但地缘相近。随着近年来中国“一带一路”倡议及中印、中斯、中尼等双边经贸关系发展,每年仍有数十万中国公民到南亚进行旅游、商务、宗教、留学等境外出行活动。
然而,频繁出行背后,潜藏安全风险。2月11日,南方防务智库对外发布《2025年亚太地区旅行安全指南》。报告结果显示,南亚的旅行安全总分平均值为2.53分,位居亚太倒数第一,得分远低于其他亚太地区。其中巴基斯坦、孟加拉国、印度、斯里兰卡四个南亚重要国家均位列亚太总分倒数前五的区间。

各国按旅行安全总分进行排序。各一级指标的最高分和最低分,已通过不同底色标注。
同时,南亚在所有一级指标排名中均位列倒数第一,尤其是“社会安全水平”和“风险管理水平”和其他地区差距显著。

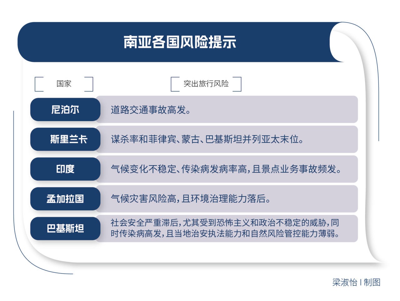
排名靠后,源于南亚地区出行的几大威胁因素——如恐怖主义威胁、政治不稳定影响、业务事故等。其中,恐怖主义威胁显著。尤其是巴基斯坦国内恐袭高发,受伤乃至遇难中国公民数量较多。
据南亚恐怖主义门户网(SATP)统计,巴基斯坦境内目前有45个仍在活跃的极端组织,自2000年以来,其境内的恐怖活动已造成近7万人死亡。2021年,阿富汗局势突变,塔利班武装组织攻入喀布尔并占领总统府,重新主导阿富汗政治,自此以后,巴基斯坦境内的恐怖势力再度抬头,恐袭活动和死亡人数呈现连年上升的趋势,恐怖主义成为巴基斯坦难以铲除的顽疾。
南方防务智库报告结果显示,在自然环境方面,斯里兰卡在南亚的最高分主要由“气候变化风险”高分支撑;孟加拉国的低分主要是因为“气候变化风险”和“环境可持续性”2项二级指标均排名亚太垫底。
欧洲-地中海气候变化中心与欧盟委员会联合研究中心定期发布“INFORM气候变化风险指数”。该指数提供气候变化对未来人道主义危机和灾难风险影响的量化估计,将各国及地区的气候变化风险共分为“非常低”“低”“中等”“高”“非常高”共五个等级。其中斯里兰卡位列“低”等级,而孟加拉国位列“高”等级。

斯里兰卡锡吉里耶城,狮子岩。锡吉里耶城狮子岩是一座古老的岩石堡垒,以其高达近200米的巨大岩柱而闻名。(图/视觉中国)
此外,德国发展援助联盟(Bündnis Entwicklung-Hilft)等公布的《世界风险指数》也显示,斯里兰卡位列第77名,自然风险水平位处中位,而孟加拉国排名全球第9名,自然风险威胁突出。
孟加拉国是世界上最低洼的国家之一,全国70%的土地位于海拔10米以下。由于全球气候变化导致冰川融化,这使得沿海地区经常受到海水淹没,很多沿海的农田、居民区和渔村已经被海水淹没。
而更频繁的暴雨也加剧了严重的洪水问题,导致农作物歉收、疾病传播、淡水资源污染等。气候变化还带来热带风暴、风暴潮等天气极端事件的威胁。每年都导致许多人被迫流离失所,进一步加剧了贫困和社会不稳定问题。这些风险对经济、社会和生态系统造成了严重的威胁,使之成为全球气候变化对孟加拉国影响的缩影之一。
南方防务智库报告结果中,尼泊尔在“社会安全水平”下的多数二级指标中均排名南亚第一。尼泊尔由于地理环境等多方面的因素,国家整体较为贫穷且不够发达,但尼泊尔拥有政治局势相对稳定、基础设施相对完备等优点,总体而言公共秩序良好,无论是客观的暴力冲突数据还是当地民众的主观安全感知水平均排名地区榜首。
同时,尼泊尔得分较高主要得益于“社会友好度”支撑。数据来源中,尼泊尔被世界经济论坛《2024年旅游发展指数》报告评为亚太最好客的国家。此外,“谋杀率”指标也和文莱、新西兰等多个国家排名并列亚太第二。

位于尼泊尔加德满都谷地的猴庙又称斯瓦扬布纳特佛塔,1979年被联合国教科文组织列为世界文化遗产。(图/视觉中国)
2024年12月2日至5日,尼泊尔总理奥利对中国进行了正式访问,其间两国发表了《中华人民共和国和尼泊尔联合声明》。中国驻尼泊尔大使陈松接受中国媒体访问,高度评价了中尼政治互信关系。在民间,旅行社交平台数据也显示,尼泊尔景点多出现中文指示牌,贴心为中国游客提供指引,这都带来了游客好评。
另一方面,巴基斯坦在“谋杀率”“恐怖主义水平”“政治稳定性”“邻国冲突水平”4项二级指标上位列亚太倒数第一,且落后幅度显著。
恐怖主义水平上,巴基斯坦极端和恐怖势力众多,主要包括“俾路支解放军”等内生型组织与“伊斯兰国呼罗珊分支”等外来势力本土发展。巴基斯坦安全研究中心发布的安全报告显示,2024年前三季度因恐怖袭击导致的死亡人数已上升至1534人,超过2023年全年的死亡人数,创下七年来的新高。
政治稳定性上,巴基斯坦2019年以来已有三任总理,围绕伊姆兰·汗罢免案,巴国内政党斗争极为激烈,至今仍未平息。2024年11月,巴基斯坦西北部开普省什叶派和逊尼派宗教仇杀持续多日,暴力冲突事件已导致至少120人死亡。而在巴基斯坦首都伊斯兰堡,逾万名巴基斯坦前总理伊姆兰·汉的支持者涌上街头,与巴政府发生激烈对峙。
巴基斯坦的安全局势受内外多重因素影响。
联合国2024年年初发布的报告显示,阿富汗塔利班自接管政权以来,不仅定期向巴塔组织成员及其家人提供援助,还增援了包括M24 狙击步枪、M4卡宾枪以及M16A4步枪在内的大量武器,增加了该组织对巴基斯坦安全部队的杀伤力。
而位于巴基斯坦西部边境的开普省和俾路支省,分布着为数众多拥有半自治权的部落,宗教和族群冲突不断,历来是巴基斯坦恐袭风暴的中心地带。多年来的数据显示,两省发生的恐怖袭击占全国近九成。
南方防务智库报告结果显示,在公共卫生方面,斯里兰卡的较高分主要由“医疗卫生水平”和“传染病发病率”支撑;而巴基斯坦的低分主要是“传染病发病率”得分所拖累。
医疗卫生水平方面,斯里兰卡实行免费医疗制度,在政府医院就医的病人,可以覆盖门诊、住院、医药、膳食、手术、输血等各项费用,为斯里兰卡民众提供了基本的医疗保障。同时,斯里兰卡医疗资源具有相对充足性,据世界卫生组织最新数据,斯里兰卡每万人中拥有11.9名医生和4.02张医院床位,分别排名亚太第十和第五,均位处中等偏上水平。
传染病发病率方面,根据世界银行的数据,斯里兰卡艾滋病病毒发病率(每千名未感染人口)在近年来保持相对稳定,且处于较低水平。此外,斯里兰卡位于热带地区,因此登革热等热带疾病相对高发。这些疾病对斯里兰卡的公共卫生体系构成了一定的挑战。然而,由于斯里兰卡政府和社会各界对公共卫生事业的重视和投入,这些疾病的发病率得到了有效控制。
反观巴基斯坦,作为本次报告中,亚太及南亚地区“公共卫生水平”得分最低的国家,其中“传染病发病率”得分排名亚太末位,成为巴基斯坦公共卫生领域的突出短板。
世界卫生组织表示,巴基斯坦在南亚地区承担了大部分的传染病负担,包括艾滋病、乙型和丙型肝炎、结核病、虫媒病毒等。高度的传染病风险主要与城市过度拥挤、水污染严重、卫生条件差、疫苗接种覆盖率低、传染病全面监测机制缺位、卫生认知水平落后等综合因素相关。
在公共卫生的系统性挑战下,巴基斯坦的多种传染病毒风险仍在不断外溢,例如艾滋感染从高危人群向普通人群的严重溢出、多种虫媒病毒或同时存在于同一个体,更为巴基斯坦的卫生保健系统带来愈发繁重的负担。
“传染病发病率”指标下,印度同样得分亚太末位,印度是登革热、疟疾、艾滋病、结核病等传染病的高发地。世界卫生组织《2024年全球结核病报告》指出,2023年印度是全球结核病发病率最高的国家,发病数量占全球总数的26%,该比例远超第二名印度尼西亚(10%)及其他国家。而艾滋病方面,虽然近年来印度新发感染人数有所下滑,但由于人口规模大,疾病防治形势依然严峻。

当地时间2022年3月23日,印度孟买,在达拉维贫民窟的一所学校,一名女学生手持海报,并观看卫生工作者的街头表演,该表演旨在提高人们对结核病的认识。(图/视觉中国)
南方防务智库报告结果中,业务安全方面,斯里兰卡的较高分主要由“业务事故严重性”支撑;而尼泊尔的低分主要由“道路安全水平”拖累。据世界卫生组织最新数据,尼泊尔每10万人中估计有28.2人死于交通事故,远高于全球平均水平(15人),位列亚太倒数第一。此外,《2024年旅游发展指数》对尼泊尔“道路质量”的评价得分中,尼泊尔在1-7区间仅得分3.15分,位列亚太倒数第二。
尼泊尔的道路安全水平受到多种因素的影响。一个是地理因素:尼泊尔位于喜马拉雅山脉南麓,地形以山地和高原为主,道路多崎岖不平,且经常受到恶劣天气如暴雨、泥石流等的影响,增加了行车难度和危险性。

尼泊尔部分道路蜿蜒崎岖,增加了道路事故发生的风险。(图/视觉中国)
另一个是道路状况:尼泊尔的许多道路都是狭窄、蜿蜒且缺乏维护的,特别是在山区,道路条件更为恶劣。此外,雨季期间容易发生洪水、山体滑坡和道路塌方等自然灾害,进一步加剧了道路安全问题。
此外,交通秩序方面,特别是在尼泊尔的乡村地区,行人和非机动车辆可能会与机动车辆共用道路,且往往缺乏明确的交通标志和信号灯指示,增加了交通事故的风险。
南方防务智库报告结果中,在风险管理方面,印度的较高分主要由“政府效率水平”支撑,该指标排名位居亚太中位,并显著高于其他南亚国家的得分;巴基斯坦的最低分主要由“社会治安水平”和“应急管理能力”得分所拖累,均排名亚太倒数第一。
作为一个区域大国,印度相较于南亚地区其他国家拥有明显的比较优势,需要平衡各种利益诉求,制定符合国家长远发展的政策。

泰姬陵是印度穆斯林艺术的瑰宝,被评为“世界新七大奇迹”之一。(图/视觉中国)
近年来,印度政府仍在努力推动经济改革,加强基础设施建设,提高教育水平和科技创新能力,以促进国家的整体发展。比如,印度近年来在公共卫生领域取得了一定成就,如提高预期寿命和疾病控制能力等。
此外,印度的基础设施建设也有所发展,当前印度拥有世界第四大铁路网,铁路总长度较长,为国内的货物运输和人员流动提供了重要支撑。印度政府加大了对公路建设的投资,修建了多条高速公路和国道,提高了公路网络的通达性和便捷性。印度还在推进农村公路建设项目,旨在改善农村地区的交通条件,促进农村经济发展等。
另一方面,作为垫底的巴基斯坦,不仅在本地警察队伍受信任程度的得分中位列亚太末位,也在自然风险的短期和长期应对能力方面,是亚太最为落后的国家,均体现出巴基斯坦在风险管理方面的系统性挑战。
巴基斯坦总体财政能力低下,赤字率严重,薄弱的经济基础难以支撑政府建构坚实的风险管理能力。此外,腐败问题同样深度渗入巴基斯坦的治安执法机构,世界价值观调查(World Values Survey)结果显示,36.6%的巴基斯坦人表示对其警察机构完全不信任,该比例远高于其他亚太国家。
针对2025年南亚旅行局势预测,随着中印关系转暖,中国到印度旅游可能迎来复苏趋势。
得益于中国政府对出境旅游的鼓励政策,以及南亚国家对中国游客的签证便利化措施,2025年,预计中国到南亚国家的旅行人数将继续增长,但同时也会面临一系列政治、社会、交通、健康、文化冲突等风险。
政治局势风险方面,政治动荡是南亚国家的典型特征,近年来,民粹主义盛行,更为政治稳定运行增添变数。例如,2024年孟加拉国“反配额制”问题引发严重骚乱,时任总理哈西娜宣布辞职,孟加拉国当前仍由临时政府管理。斯里兰卡宣布国家破产后,民众抗议经济困难的活动不断,在此背景下,2024年9月,斯里兰卡大选产生该国历史上首位左翼总统。不稳定的政治局势所伴生的街头抗议和暴力示威等活动,均可能直接影响当地出行安全。
社会治安风险方面,部分地区存在较高的犯罪率。游客可能会面临盗窃、抢劫、诈骗等治安风险。为了降低这些风险,游客应加强自我保护意识,注意保管好个人财物和重要证件,避免在治安较差的区域活动,并尽量避免与陌生人交往或同行。
交通出行风险方面,南亚国家的交通设施可能相对落后,道路狭窄崎岖,交通秩序混乱。游客在旅行过程中可能会遭遇交通事故风险。为了保障交通安全,游客应选择正规的出租车服务,避免轻易搭乘不明身份的出租车。同时,游客还应遵守当地交通规则,确保行车安全。
自然灾害风险方面,南亚地区自然灾害频发,如地震、洪水、海啸等。这些自然灾害可能对游客的旅行安全构成威胁。游客应密切关注当地的天气状况和自然灾害预警信息,提前做好防范准备。在自然灾害发生时,游客应听从当地政府和救援机构的指挥,确保自身安全。
健康风险方面,南亚地区的医疗条件可能相对落后,尤其地方性传染病高发,食品和饮用水卫生质量不足。为了保障健康安全,游客应提前了解当地的医疗资源和医疗条件,并购买相应的旅游保险。在旅行期间,游客应注意个人卫生和饮食安全,避免前往卫生条件较差的场所,并做好疾病防护工作。
文化冲突风险上,南亚国家拥有丰富的文化遗产和宗教信仰。游客在旅行过程中应尊重当地的宗教文化和习俗,避免触犯当地人的宗教信仰和风俗习惯。否则,游客可能会遭遇文化冲突和误解的风险。为了降低这些风险,游客应在旅行前了解当地的文化和宗教习惯,并在旅行过程中保持礼貌和尊重。
综上所述,2025年,中国游客对南亚国家旅游安全的关注度将继续提升。中国游客要更加注重安全因素,注意选择有良好安全记录和口碑的旅游目的地和旅游产品。
南方周末研究员 毛淑杰 黄雨婕
责编 姚忆江
2025-10-16 05:34:27
2025-10-16 05:32:12
2025-10-16 05:29:57
2025-10-16 05:27:42
2025-10-16 05:25:27
2025-10-16 05:23:13
2025-10-16 05:20:58
2025-10-16 05:18:43
2025-10-15 10:40:22
2025-10-15 10:38:07
2025-10-15 10:35:52
2025-10-15 10:33:37
2025-10-15 10:31:23
2025-10-15 10:29:08
2025-10-15 10:26:53
2025-10-15 10:24:38
2025-10-15 10:22:23
2025-10-15 10:20:08
2025-10-13 12:32:39
2025-10-13 12:30:24