多图对比,科比和乔丹的投篮姿势到底有多像? 简直一模一样
2026-01-04 21:34:09
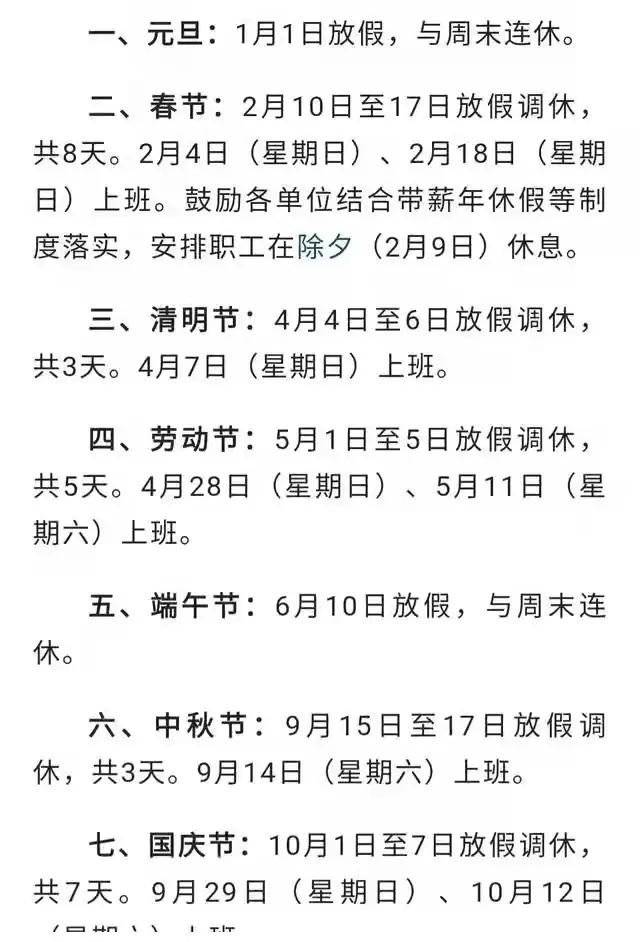
告别误解,除夕为何不是春节假期?
1. 传统习俗:在中国的传统习俗中,除夕是一年的最后一天,人们会在这一天进行大扫除,贴春联,守岁等活动,以迎接新的一年的到来。而春节则是新的一年的第一天,人们会进行拜年,放鞭炮,吃年夜饭等活动,以示庆祝。因此,除夕和春节在时间上是有区别的。

2. 法定节假日安排:根据中国的法定节假日安排,春节假期通常从除夕开始,持续到正月初七或初八。也就是说,除夕本身就是春节假期的一部分。

3. 工作日调整:在一些地方,由于工作和生活的需要,政府会将除夕调整为工作日,以便于人们在除夕当天正常工作,然后在春节期间休假。这种情况下,除夕虽然不再是休息日,但春节假期仍然包括了除夕这一天。

总的来说,除夕不是春节假期,主要是因为两者在时间上的区别以及传统习俗和法定节假日安排的不同。
2026-01-04 21:34:09
2026-01-04 21:31:54
2026-01-04 21:29:40
2026-01-04 21:27:26
2026-01-04 21:25:11
2026-01-04 21:22:57
2026-01-04 21:20:43
2026-01-04 13:53:13
2026-01-04 13:50:59
2026-01-04 13:48:44
2026-01-04 13:46:30
2026-01-04 13:44:16
2026-01-04 13:42:02
2026-01-04 13:39:47
2026-01-04 13:37:33
2026-01-04 13:35:19
2026-01-04 13:33:04
2026-01-04 06:05:34
2026-01-04 06:03:19
2026-01-04 06:01:05