contagious什么意思
2025-06-15 21:53:54
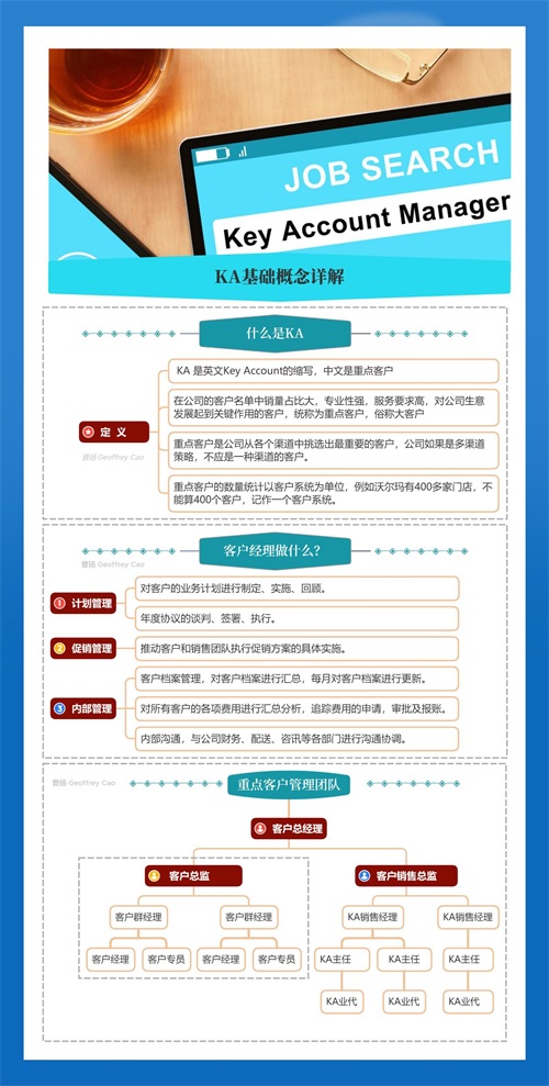
客户经理是干啥的,一张图告诉你在业务部中的稀缺人才
客户经理是客户管理的一个组成部分,负责管理和服务公司的重点客户。在公司的客户名单中销量占比大,专业性强,服务要求高,对公司生意发展起到关键作用的客户,统称为重点客户,俗称大客户。
客户经理主要有三块工作内容,分别是计划管理、促销管理和内部管理,下面我们详细分享。
计划管理是KA业务中非常重要的内容,所有业务的发其于业务计划,需要具备丰富的业务操作经验,制定计划的能力,还有沟通协调额能力。
对客户的业务计划进行制定、实施、回顾。年度协议管理:对年度协议的谈判、签署、执行。
促销管理是在进行市场活动时,客户经理需要具备很强的执行能力和沟通协调能力。
促销管理:制定客户促销方案,协助客户和销售团队具体实施促销方案。
在内部管理中客户经理需要具备数据分析能力、文案和制表能力、费用管理能力。
客户档案管理:对所有客户档案进行汇总,每月对客户档案进行更新。
费用管理:对所有重点客户的各项费用进行汇总分析,追踪费用的申请、审批及报账。 内部沟通:根据业务发展要求,与公司财务、配送及咨讯等各部门进行沟通协调。

2025-06-15 21:53:54
2025-06-15 21:51:39
2025-06-15 21:49:25
2025-06-15 21:47:10
2025-06-15 21:44:55
2025-06-15 21:42:40
2025-06-15 21:40:26
2025-06-15 21:38:11
2025-06-15 21:35:56
2025-06-15 14:27:00
2025-06-15 14:24:46
2025-06-15 14:22:31
2025-06-15 14:20:16
2025-06-15 14:18:02
2025-06-15 14:15:47
2025-06-15 14:13:32
2025-06-15 14:11:17
2025-06-15 14:09:02
2025-06-15 14:06:48
2025-06-15 06:57:30