那些年,那些车——“奥拓”的兴衰
2025-12-18 14:23:01
2018年揭露鸿茅药酒“骗局”,惨遭跨省逮捕的医生,如今怎样?
声明:本文皆有官方可靠信息来源,已赘述在文章中。
鸿茅药酒凭借一句“一瓶鸿茅酒,天下儿女情”的广告语,火遍大江南北,赚的盆满钵满。
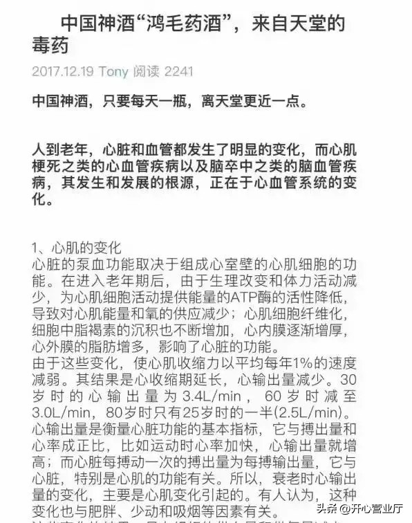
2018,一位来自医学硕士发表的文章《中国神酒“鸿茅药酒”,来自天堂的毒药》,揭露了鸿茅药酒的“骗局”,遭遇了被跨省抓捕的命运。
6年过去,揭露鸿茅药酒 “骗局” 的医生现在如何?

鸿茅药酒自从16年问世以来,便以铺天盖地的宣传迅速占据了市场,打着延年益寿的响亮口号,一时间备受各年龄阶层的人争相追捧,逢年过节送礼送鸿茅药酒更是被视为一种体面时髦。
宣传说这款药酒是由六十多种的名贵中药材泡制而成,可以祛风除湿、补气通络、舒筋活血,对肾亏腰酸、脾胃虚寒、妇女气血亏损症状非常有效。

但实际上主打的延年益寿说法过于夸大其词,根据相关医学研究,目前并没有任何一种药物可以真正实现延年益寿的功效。
鸿茅药酒虽然是持有国家药品准字号的一款药物,但在却为了快速盈利,在宣传过程中使用了一些小“手段”,弱化了药品属性,包装成了一种可以随意购买饮用的保健品,甚至像普通酒水一样进行宣传售卖。

既然鸿茅药酒本身是作为一种药品,就应该使用时在正规医生的指导下进行,并且有明确的适应症和禁忌人群。
但是企业在实际的宣传和销售过程中,却淡化了这些重要信息,让消费者误以为这是一种可以随意饮用的保健品。
在2004到2016的12年间,光是鸿茅药酒引起的不良反应,就有近八十件。

内蒙古官方回复鸿茅药酒焦点问题 环球网 2018-10-26
谭秦东是毕业于中南大学湘雅医学院的医学硕士,不仅拥有正规的临床职业证书,还拥有麻醉医师资格证,曾在南方医科大学第三附属医院工作。

2017年,谭秦东的父亲购买了一瓶鸿茅药酒,希望儿子能可以喝点对身体好,工作没那么累。
但是身为一名医学专业人士,谭秦东可太清楚鸿茅药酒广告中的夸大宣传,以及其中的某些过量的成分对老年人身体造成的潜在危害。

于是医者仁心,实在看不下去为了宣传过分夸张,便从专业角度分析撰写了一篇文章,揭露了“鸿茅药酒”的虚假骗局,但是没想到因为一篇伸张正义的文章,却毁了自己的大好前程!

文章发表后,原本并没有掀起什么大风大浪,但是鸿茅药酒公司却对此反应强烈。
2017年12月22日,鸿茅药酒有限公司以谭秦东的文章有混淆黑白造成误导读者和患者,导致多位经销商和消费者退货退款,公司因此遭受了巨额损失。

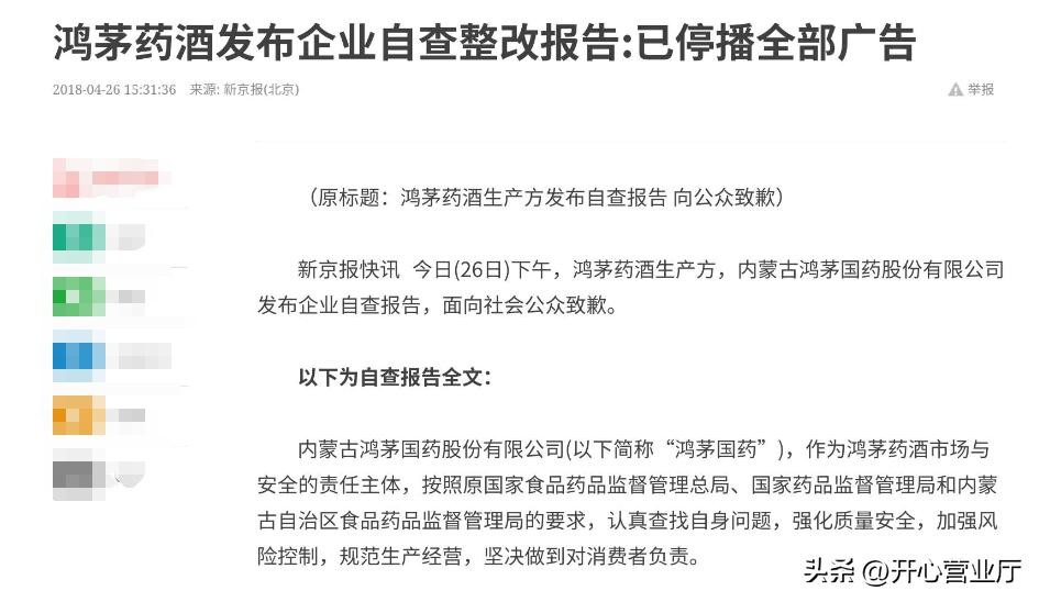
鸿茅药酒发布企业自查整改报告:已停播全部广告 新京报 2018-04-26
谭秦东的言论对公司声誉造成了重大的影响,向内蒙古警方报案。

2018年1月25日,谭秦东因“损害商品声誉罪”被内蒙古凉城的警方跨省抓捕,相关人员对谭秦东所发布文章的转发量和浏览量及所造成的社会影响高度重视,先后三次对他进行审讯检查。
谭秦东被带到审讯室后,对警方所说的故意抹黑的罪名坚决不认,他认为自己写的这篇文章只是在科普酒类知识,客观公正,没有任何的抹黑行为。

谭秦东虽然找了律师为自己做了无罪辩护,但是最后却被关进了监狱,长达97天的羁押,让他的身体和精神都饱受煎熬。

他从小没干过坏事,更没有进过监狱,难以接受自己明明无罪但是却被关押的现实,看守所里的环境相当复杂,亲眼目睹了里面的人打架斗殴、持刀伤人,没见过“世面”的他天天在这种环境下。

吃不好睡不好成了常态,还要时刻提防遭遇谋害,谭秦东觉得自己只是写了一篇科普文章,实事求是的列出研究结果,却被当成十恶不赦的大恶人。

因为内心承受着巨大的精神压力,在看守所期间曾多次出现过激行为,大力捶打自己,甚至用头撞墙,只能去医院采取保守治疗措施。

谭秦东简历照片,最新消息:跨省抓捕回家后突发精神疾病 上游新闻 2018-05-15
谭秦东的妻子在得知丈夫被跨省抓捕后,家里的顶梁柱一下子塌了,但是她没有被恐惧和绝望打倒,之后便踏上了为丈夫讨回公道的艰难之路。

她四处奔走联系律师,查找证据,不放过任何一丝希望,但是一些律师因为忌惮大企业的势力不敢接手此案,有的部门更是对她的诉求置之不理。

谭秦东的遭遇引起了不少网友的关注,虽然谭秦东在文章中的观点比较激进,但他的本意并不是在恶意抹黑鸿茅药酒,只是把他所知道的真相告诉大家,最终在 “证据不足” 的情况下,谭秦东终于被释放。
但在看守所里的遭遇却彻底改变了一个人,昔日高知少年的神采飞扬已经荡然无存,取而代之的是神情恍惚、满嘴胡话的“老头子”。

在巨大的压力和精神折磨下,事件以谭秦东公开发布了对鸿茅药酒的道歉声明,在声明中表达了自己的悔意和对鸿茅药酒的歉意而结束。

鸿茅药酒那边也很快做出了回应,撤销了对谭某的起诉,失业之后,谭秦东的日子过得很艰难。
多次尝试重新找工作,都因为舆论的影响和医院的一些顾虑,都以失败告终。
无奈之下,他只能依靠朋友的帮助,在一家小诊所继续从事医疗工作,虽然收入不高,但这份工作至少能让他能够继续用自己的所学发挥自己的专业技能。

2024年,谭秦东再次出现在公众的视线中,成为了一个拥有快二十万粉丝的科普博客,但在2023年,他被诊断为急性肾功能衰竭。

但是病魔缠身的他并没有被打倒,而是依然乐观地在互联网上给网友们科普,发布了关于自己患病后的感受,呼吁大家重视身体健康。

鸿茅药酒事件当事医生被曝患重病:生命进入倒计时 要做点有意义的事 红星新闻 2024-03-31
尽管身患重病,谭秦东也没有放弃对生活的希望,积极的配合医生治疗,努力调整自己的心态,在网上分享着自己的抗病经历。

他知道自己的病情可能无法完全治愈,但他希望通过自己的努力,让更多的人关注健康,珍惜生命。
一个本是有着大好的医学新星,却因为“过激”的大实话动了资本家的蛋糕,锒铛入狱,最后虽然被无罪释放,但是终究还是给自己大好前程坏了,哪怕现在的他病魔缠身,但是仍然用自己的经历告诉我们,无论遇到多大的困难和挫折,都要保持乐观积极的心态,勇敢地面对生活。在这个充满挑战的世界里,我们每个人都可能会遇到各种各样的困难,但只要我们有坚定的信念和不屈的精神,就一定能够战胜困难,迎接美好的未来。
2025-12-18 14:23:01
2025-12-17 17:00:12
2025-12-17 16:57:58
2025-12-17 16:55:44
2025-12-17 16:53:29
2025-12-17 16:51:15
2025-12-17 16:49:01
2025-12-17 16:46:46
2025-12-17 16:44:32
2025-12-17 16:42:18
2025-12-17 16:40:03
2025-12-16 19:10:29
2025-12-16 19:08:15
2025-12-16 19:06:00
2025-12-16 19:03:46
2025-12-16 19:01:32
2025-12-16 18:59:17
2025-12-16 18:57:03
2025-12-16 18:54:48
2025-12-16 18:52:34